이번에는 병합 정렬에 대해 알아보겠습니다.
병합 정렬은 이전에 살펴봤던 Karatsuba algorithm 과 비슷하게, 데이터의 크기를 작게 쪼갠 후
합치면서 정렬하는 방식입니다.
Karatsuba algorithm이 궁금하신 분들은 아래 글 참고 부탁드립니다.
Karatsuba Algorithm
Karatsuba Algorithm은 큰 문제를 잘게 쪼개서 하나씩 하나씩 결합하는 분할&정복 알고리즘 중에 하나입니다. 먼저, 문제를 어떻게 잘게 쪼개는지 살펴보겠습니다. 1234*5678을 예시로 살펴보죠.이런
sol248.tistory.com
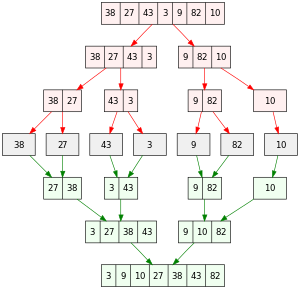
다음 사진은 병합 정렬의 작동 방식입니다.

작동 방식 자체는 간단하죠?
그럼 이제 코드를 한번 살펴보겠습니다.
코드(재귀)
class TopDownMerge {
public:
void Sort(std::vector<int>& v) {
aux.resize(v.size());
SortHelper(v, 0, v.size() - 1);
}
private:
void Merge(std::vector<int>& v, int lo, int mid, int hi) { //쪼개진 배열을 합치기
int i = lo;
int j = mid + 1;
if (v[mid] <= v[j]) return;
for (int k = lo; k <= hi; k++) {
aux[k] = v[k];
}
for (int k = lo; k <= hi; k++) {
if (i > mid)
v[k] = aux[j++];
else if (j > hi)
v[k] = aux[i++];
else if (aux[j] < aux[i])
v[k] = aux[j++];
else
v[k] = aux[i++];
}
}
void SortHelper(std::vector<int>& v, int lo, int hi) { //배열을 쪼개고 Merge 호출
if (lo >= hi) return;
int mid = lo + (hi - lo) / 2;
SortHelper(v, lo, mid);
SortHelper(v, mid + 1, hi);
Merge(v, lo, mid, hi);
}
std::vector<int> aux;
};
재귀를 사용하면 간단하게 구현할 수 있습니다.
병합정렬은 재귀호출을 사용하지 않고도 구현할 수 있는데요, 재귀를 사용하지 않고 어떻게 구현해야 할까요??
코드(재귀 사용x)
class BottomupMerge {
public:
void Sort(std::vector<int>& v) {
int N = v.size();
aux.resize(N);
for (int k = 1; k < N; k = k + k)
for (int g = 0; g < N - k; g += k + k)
Merge(v, g, g + k - 1, std::min(g + k + k - 1, N - 1));
}
private:
void Merge(std::vector<int>& v, int lo, int mid, int hi) {
int i = lo;
int j = mid + 1;
if (v[mid] <= v[j]) return;
for (int k = lo; k <= hi; k++) aux[k] = v[k];
for (int k = lo; k <= hi; k++) {
if (i > hi)
v[k] = aux[j++];
else if (j > hi)
v[k] = aux[i++];
else if (aux[i] > aux[j])
v[k] = aux[j++];
else
v[k] = aux[i++];
}
}
std::vector<int> aux;
};
재귀를 사용하지 않으려면 Sort함수에서 반복문을 통해 합치는 작업을 진행해주면 되겠죠.
분석)
이제 병합 정렬을 분석해보겠습니다.
이전에 karatsuba algorithm에서도 보았듯, 문제를 작게 쪼갠다고 무조건 더 효율이 좋아지는 것은 아닙니다.
쪼개고 합치는데 필요한 시간들은 아깝지 않을 정도로 더 빠른 뭔가가 있어야 한다는 말입니다.
병합정렬은 합치는데 이점이 있습니다.
아래 그림과 설명을 보면 왜 합치는 데에 이점이 있는지 알 수 있을 것입니다.
병합 정렬의 시간 복잡도)
-일반적인 경우

레벨의 개수는 log(n) + 1
각 레벨의 시간복잡도는 O(n) 입니다.
각 레벨의 문제의 개수 * 각 레벨의 문제의 크기 = n 이므로 각 레벨의 시간 복잡도를 O(n) 이라고 할 수 있는 것입니다.
시간복잡도를 계산할 때 상수는 무시하므로
병합정렬 전체의 시간 복잡도는 O(nlog(n)) 으로 분석할 수 있습니다.
-최선의 경우
최선의 경우는 이미 배열이 정렬되어 있는 경우입니다.

위의 두 가지 코드에서 공통으로 있는 조건문이 있습니다.
if( v[mid] <= v[j] ) return; 입니다.
이 조건문은 두 배열을 합칠 때 이미 정렬되어있으면 더이상 비교할 필요 없이 바로 끝내는 조건문입니다.
그렇다면, 정렬된 배열의 경우 숫자의 비교 없이 바로바로 끝나게 되므로 바로 위의 그림과 같은 결과가 나오게 됩니다.
그럼 이제 각 레벨의 시간 복잡도를 모두 더해주면 최선의 경우 병합정렬 전체의 시간 복잡도를 구할 수 있을 것입니다.

거듭제곱의 합의 성질을 이용하여 시간 복잡도를 구하는 과정입니다.
저는 최선의 경우 시간복잡도를 Theta(n) 이라고 구했지만
구현 방식에 따라 최선의 경우에도 Theta(nlog(n)) 이 될 수 있습니다.
if( v[mid] <= v[j] ) return; 이 조건문의 유무에 따라 최선의 경우에도 시간복잡도가 달라질 수 있다는 점 이해하시면 좋을 것 같습니다.
'DataStructure > Algorithm' 카테고리의 다른 글
| 3-way QuickSort (3분할 퀵정렬) (0) | 2024.09.16 |
|---|---|
| QuickSort (퀵정렬) (1) | 2024.09.16 |
| Sequential Search vs Binary Search ( 순차 탐색 vs 이진 탐색) (1) | 2024.09.13 |
| 마스터 정리와 증명 (2) | 2024.09.12 |
| 점근 표기 (0) | 2024.09.11 |